澳门金沙会娱乐城官网-澳门金沙网上娱乐合法_百家乐什么方法容易赢_全讯网sp (中国)·官方网站

學術活動

位置: 網站首頁 > 學術活動 > 正文

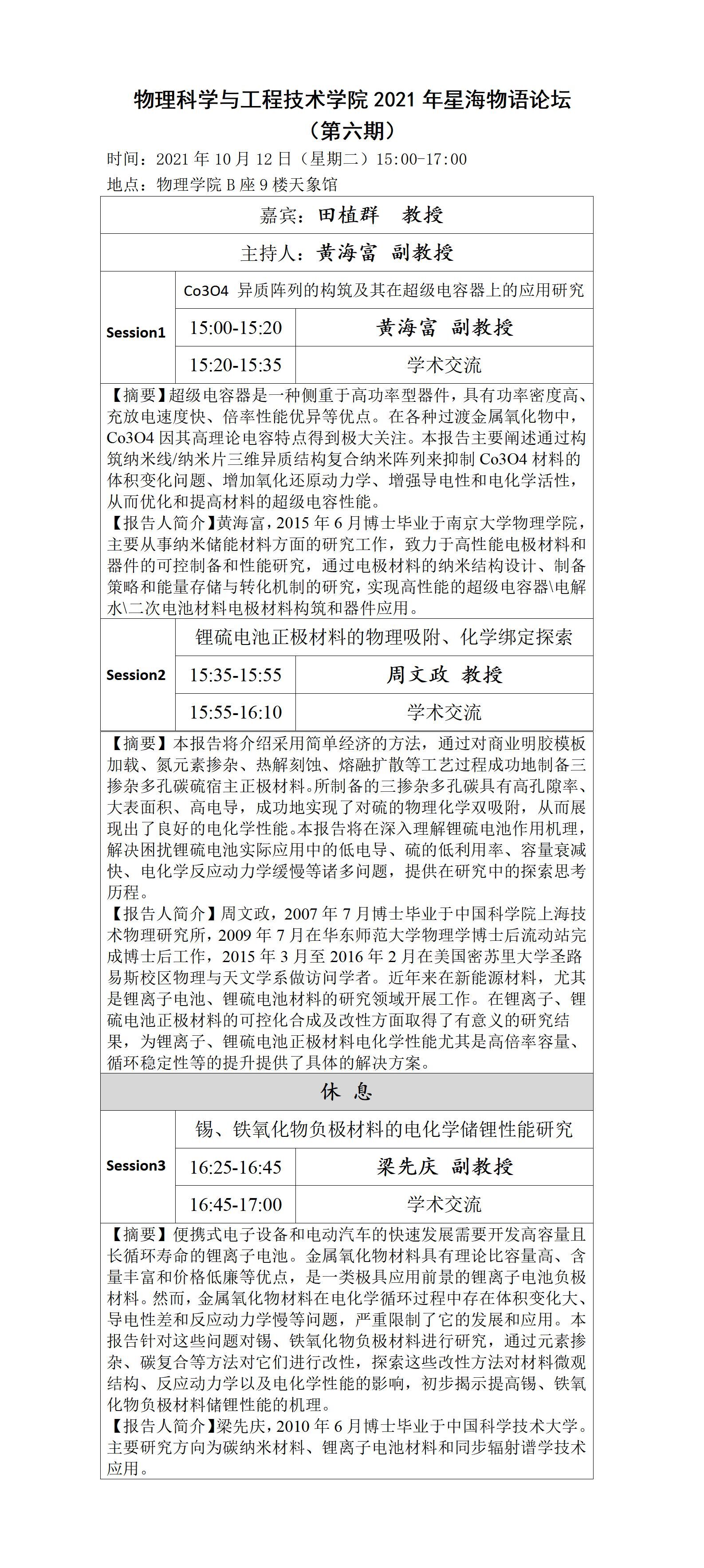
物理科學與工程技術學院2021年星海物語論壇(第六期)

作者:     編輯:科技處     來源:   發表于: 2021-10-12 11:12  點擊:
學術活動日期 10月12日 時間 15:00-17:00
主講人 黃海富 周文政 梁先慶 地址 物理學院B座9樓天象館

 

編輯:科技處

上一條:機械工程學院學術報告:Optimization and AI techniques for Engineering Applications

下一條:物理科學與工程技術學院學術報告:Exploring the Universe with Fast Radio Bursts


澳门百家乐赌技术| 百家乐公式论坛| 百家乐官网赌博博彩赌博网| 百家乐线上真人游戏| 顶级赌场网址| 合法赌博网站| 加多宝百家乐官网的玩法技巧和规则 | 新沂市| 百家乐开户代理| KK百家乐娱乐城 | 百家乐官网娱乐城备用网址| 上海百家乐赌博| 六合彩特码开奖| 百家乐官网园选| A8百家乐赌场娱乐网规则| 金宝博备用网址| 赌百家乐官网2号破解| 大发888加盟合作| 包赢百家乐官网的玩法技巧和规则 | 太阳城申博娱乐城| 哪个百家乐官网投注平台信誉好 | 大发888 真钱娱乐场| 玩百家乐官网的玩法技巧和规则 | 太阳城代理最新网址| 澳门百家乐官网要注意啥| 百家乐群详解包杀| 百家乐官网英皇娱乐场| 百家乐大娱乐场开户注册| 百家乐官网娱乐城足球盘网| 闲和庄百家乐赌场娱乐网规则| 9人百家乐官网桌布| 申博太阳城娱乐网| 百家乐官网庄闲偏差有多大| 大发888娱乐场大发888娱乐场下载| ea百家乐官网系统| 德州扑克几副牌| 电脑打百家乐官网怎么赢| 大发888娱乐城官网下载真钱| 娱乐城| 玩百家乐会犯法吗| 百家乐官网平台信誉|